“陽了”之后該如何用藥?這篇注意事項請收藏(二)

編者按: 當前,疫情防控面臨新形勢新任務,各地認真落實新階段疫情防控各項舉措,最大程度保護 人民生命安全和身體健康。為了幫助基層更好地統籌疫情防控和經濟社會發展,因時因勢優化疫情防控措施,“人民網+”客戶端推出《基層防疫參考手冊(第一版)》,集納政策解讀和科普知識,設有政策解讀篇、各地經驗篇、個人防護篇等三個部分,供鄉鎮街道、社區村組、個人參考使用。
個人防護篇
1.?“陽”了沒有癥狀,需要吃藥嗎
答:沒有癥狀不要吃藥。退熱藥、感冒藥、止咳藥、化痰藥都不能預防疾病,只能緩解癥狀。在沒有癥狀時,切不可盲目服藥。雖然很多藥品都是非處方藥(OTC),但不當使用也會出現副作用,容易造成肝腎功能損傷。具體用藥建議,請務必按藥品說明書服用或咨詢醫生。
2.?“陽”了居家期間,如何做到對癥治療?(附圖表)
答:(1)無癥狀感染者無需藥物治療。(2)如出現發熱、咳嗽等癥狀,可對癥處置或口服藥治療。(3)服藥時,需按藥品說明書服用,避免盲目使用抗菌藥物。(4)如患有基礎疾病,在病情穩定時,無需改變正在使用的基礎疾病治療藥物劑量。(5)有需要時也可聯系基層醫療衛生機構醫務人員或通過互聯網醫療形式咨詢。
3.?用藥有哪些注意事項?
答:一是沒有癥狀不要吃藥。不當使用會出現副作用,容易造成肝腎功能損傷。二是退燒藥與復方感冒藥不要一起吃。三是不要隨意使用消炎藥。四是嬰兒、孕婦、老年人等特殊人群要謹慎用藥。吃退燒藥一定要認真閱讀說明書或咨詢醫生。
4.?感染后,能吃消炎藥嗎?
答:新冠肺炎是病毒性感染,所謂的消炎藥其實是針對細菌感染的?,F有研究證據顯示,新冠合并細菌感染的比例非常低,不要盲目用消炎藥。
5.?如何科學服用西藥退燒藥?
答:西藥退燒藥選用一種即可。高熱癥狀明顯,渾身酸痛、頭痛劇烈時可以用些解熱鎮痛藥,即退燒藥,比如布洛芬或對乙酰氨基酚,盡量不要疊加使用。而且要注意每日服用劑量不要超標,否則對肝臟會有損傷。比如,對乙酰氨基酚或布洛芬一天內不要使用超過4次。使用布洛芬退燒時,應注意每次間隔6小時,一天用藥不超過4次。使用對乙酰氨基酚退燒,若持續發熱或疼痛,每4~6小時可重復使用1次,一天用藥不超過4次。
6.?連花清瘟和布洛芬能同時吃嗎?
答:連花清瘟和解熱鎮痛藥布洛芬、對乙酰氨基酚,其藥物成分沒有沖突,但服用藥物越多,腸胃不適等風險越大。出現體溫升高、頭痛、肌肉酸痛等嚴重的情況,按需服用解熱鎮痛藥布洛芬、對乙酰氨基酚。連花清瘟更多是起到輔助作用,幫助緩解全身不適的癥狀,一日三次。所以,兩種藥物服用時間錯開兩個小時,就不存在疊加的問題。
常說避免藥物的疊加,主要是指一些復方的感冒藥,甚至一些中成藥的復方藥里面有對乙酰氨基酚,如果服用此類復方感冒藥,再服用對乙酰氨基酚,就會導致用藥過量,甚至有人把兩種復方感冒藥一起吃,也會導致很多重復的成分過量,這是比較危險的。
7.?退燒藥何時吃合適?多吃退燒藥能退得快?
答:體溫在37.5~38.5°C之間時,優選物理降溫,當體溫升至38.5°C以上可以使用退燒藥。對于一些有基礎疾病的老年人或癥狀較重但體溫未升至38.5°C的發熱患者,如果出現精神萎靡或合并其他系統癥狀,也可謹慎服用退燒藥。退燒藥使用一般不應超過3天,若癥狀仍未緩解,建議醫院就診。退燒藥并不是吃得越多、恢復得越快,如果超量服用或疊加多種退燒藥,肝臟或其他臟器可能會受到損害,因此一定要仔細閱讀藥品說明書或咨詢醫師、藥師后服用。肝、腎功能不全和胃腸道疾病患者用藥,需咨詢醫師或藥師。
8.?幾種中成藥一起吃,會不會效果更好?
答:中藥感冒藥盡量只選一種,“小量頻服”。連花清瘟、清開靈、藍芩口服液等中成藥選擇一種即可,沒必要兩三種一起服用,因為它們都含有清熱解毒類的苦寒藥,疊加使用易傷脾胃,引邪深入。另外,在服法上應“小量頻服”,增加服用頻率而不是增加劑量與種類。
9.?出現咽干、咳嗽等,什么藥可以緩解?
答:如果出現咳嗽癥狀,建議使用復方鮮竹瀝液、宣肺敗毒顆粒、急支糖漿等;如果出現痰多、咳痰費力癥狀,建議使用復方甘草片、乙酰半胱氨酸顆粒等;如果咽痛、咽干癥狀明顯,建議使用華素片、西瓜霜含片等。
10.出現鼻塞影響睡眠,什么藥可以緩解?
答:如果鼻塞流涕癥狀明顯,建議使用撲爾敏、氯雷他定、西替利嗪或布地奈德噴鼻。
11.基礎病人群感染后,如何服藥?
答:新冠病毒感染可能導致慢性病、基礎疾病病情加重,患有基礎疾病的人一定要規律用藥,控制好病情。
12.?如何對癥選擇中藥?
答:臨床表現以高熱、乏力、便秘為主時,可以使用防風通圣顆粒等;出現發熱、咽痛、乏力為主的癥狀時,可以使用抗病毒顆粒、雙清合劑等;如果咽痛明顯,可以使用藍芩顆粒等。在疾病的恢復期,部分患者仍有氣短乏力、汗多惡風時,可以使用芪參補氣膠囊等;如有氣短、胸悶、咳嗽、腰膝酸軟時,推薦使用百令膠囊等;如有干咳、少痰或痰黏、氣短時,可以使用潤肺膏等緩解癥狀。
13.新冠癥狀消失但抗原陽性,還需要吃藥么?
答:如果已經癥狀減輕或者已經在康復期了,這時候可以不再服用藥物了,不需要鞏固療效。服用中藥也是一樣的,不需要鞏固治療。
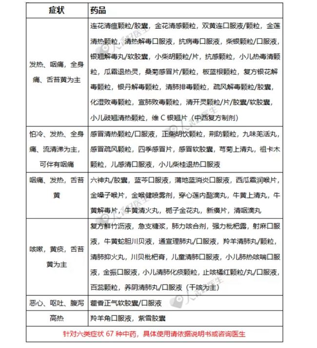
13.?新冠病毒感染者常見癥狀及用藥目錄(附表)
重點人群(老年人)
1.?老年人感染后,居家需要注意什么?
答:(1)加強觀察和監測。
(2)加強日常護理,清淡飲食,注意睡眠,適量補充水分
(3)慎重使用退燒藥物,退燒要緩,可以用物理手段退熱。
(4)認真閱讀藥物說明書,避免多種藥物共同使用。
(5)若采用中成藥治療,要少而精,不要多種同一作用中成藥同時應用。
(6)對于合并基礎疾病的老年朋友一定要加強基礎疾病的管理。
(7)在發熱、虛弱時行動,最好有家人攙扶,預防跌倒。
2.?哪些老年人是重癥高危人群,需要警惕?
答:患有嚴重的呼吸系統疾病、心臟基礎疾病,且病情不太穩定的老年人群,或80歲以上的高齡老人,以及沒有接種過新冠疫苗的人群,是出現重癥新冠肺炎、高危人群中的高危,需要格外重視。
3.?同住人出現感染,老年人如何避免感染?
答:如果同住人感染了新冠病毒,為減少同居老年人的感染風險,建議:
(1)減少接觸:若有條件,可將感染者轉移至其他住所,或用單獨的房間進行隔離。家人和老人都需要注意手衛生。感染者需與家人分餐并做好餐具消毒。
(2)佩戴口罩:若必須接觸時,建議雙方佩戴N95口罩。
(3)清潔環境:做好共用空間的清潔消毒,特別是衛生間以及經常接觸的物體表面,如門把手、水龍頭等。
(4)加強觀察:注意觀察老人的情況,有問題隨時處理。
4.?有基礎疾病的老年人感染后,有哪些注意事項?
答:(1)在發燒期間,特別是使用退燒藥時,要注意血壓監測,如果血壓低于正常水平,降壓藥可能需要減量,甚至停用,等血壓恢復正常的時候再按照常規使用。
(2)監測血糖變化,防止低血糖的發生。
5.?無法清晰表達身體情況的高齡老人或失能半失能老人,照護人員如何及時干預?
答:(1)照護人員應該大致了解感染后的常見癥狀。如發熱、頭痛、全身酸痛、畏寒等。局部癥狀如咽痛、咳嗽、流鼻涕、咳痰、打噴嚏,偶爾有味覺和嗅覺喪失。
(3)照護人員應了解老年人健康狀態下的靜息生命體征(如體溫、血壓、每分鐘脈搏次數和呼吸次數等),對于有心肺基礎病的老年人,建議記錄指脈氧飽和度,以便及時發現病情變化。
(4)老年人這個特殊人群的癥狀往往隱匿且不典型。比如發熱、咳嗽等典型癥狀可能不明顯;對于無法正常表達的老年人,其癥狀可能更加隱匿,因此當他們出現不明原因的乏力、精神狀態減退、食欲下降、走路不穩或摔倒、沒有原因的心率增快或呼吸頻率增快等情況,要高度關注。
6.?有糖尿病的老人感染后,怎么辦?
答:糖尿病患者要做到科學合理飲食,多吃新鮮蔬菜,適當增加蛋白質的攝入量,清淡飲食,足量飲水,避免飲酒。此外,還要保證規律作息、適量運動,定期監測血糖。如果出現新發癥狀,應及時就醫。
7.?有肺部慢性疾病的老人感染后,怎么辦?
答:對于有心肺疾病的老年人,需要了解基礎的外周血氧飽和度,一旦感染,要觀察基礎數據的變化。另外,還要注意老年人意識狀態、精神狀態、大小便、進食等身體健康變化情況。
8.?有心血管疾病的老人感染后,怎么辦?
答:有心血管基礎疾病的患者感染后不必太擔心。需要關注的是心血管疾病的致病誘發和加重,要把心臟基礎疾病管理好,把原有的心血管疾病治療藥物用好,增加機體的免疫力,改善睡眠質量,克服焦慮情緒。長期服用心血管疾病防控的藥物不要停,停藥可能誘發或者加重疾病。如果有持續性胸痛,建議去醫院進一步診斷和治療。
9.?獨居老年人沒必要接種疫苗?
答:獨居不意味著與社會完全隔絕。新冠流行早期由于傳染源不廣泛,對于大多數人來說感染風險相對較低。但是我們知道現在病毒傳染性非常強,傳播速度非???,傳播過程又隱匿?,F在新冠疫情在一些地區已經出現了持續傳播。在這種情況下,對任何人包括獨居老人來說,感染的風險在增強。假如老年人一直不接種疫苗的話,重癥和死亡的風險,在不同年齡段的人群當中最大。
10.?有基礎病的老年人不能接種新冠疫苗?
答:目前我們國家使用的新冠病毒疫苗在獲得批準之前都開展了臨床試驗,也包括老年人群的臨床試驗。臨床試驗的結果顯示,老年人接種疫苗之后有良好的安全性。通常情況下,即使有基礎疾病的人,嚴格把握禁忌情況下,接種疫苗不會增加嚴重異常反應。
重點人群(兒童)
1.?沒有疫苗“護體”,3歲以下嬰幼兒如何防護?
答:(1)做好家庭防護。兒童感染新冠有一個突出特點,就是家庭聚集性發病占比高。提醒包括父母在內的家庭成員要注重個人健康,全程接種疫苗、做好個人防護、注意個人衛生習慣,通過加強自身防護為孩子構筑一道“防火墻”。
(2)做好外出防護。帶嬰幼兒外出前,應合理規劃行程,減少聚集,選擇人少、通風良好的地方玩耍,盡量避免去人群密集的公共場所和密閉空間。盡量避免讓嬰幼兒觸摸公用物體表面,如觸摸后應及時做好清潔。應正確佩戴適用于嬰幼兒的口罩,準備好足夠的清潔、消毒和防護用品。
(3)幫助孩子養成健康生活方式。讓孩子養成飯前便后洗手等良好習慣,家里注意做好通風。要讓孩子保持規律作息、充足睡眠、多喝水,同時保證營養均衡,多吃水果蔬菜,適當活動,增強孩子抵抗力。
2.?兒童感染新冠有哪些癥狀?
答:兒童感染新冠的表現和成人相似,主要是上呼吸道感染的癥狀,主要表現為發燒、咳嗽、流鼻涕、鼻塞,這是大部分孩子的表現。另有部分不典型的癥狀,包括乏力、食欲不佳、嘔吐,甚至腹瀉等。還有個別孩子會出現喘息、聲音嘶啞等。但是兒童發燒的程度個體差異比較大,有的孩子燒得比較高,甚至39°C、40°C,熱程一般是2—3天。病程3~5天左右是絕大多數小孩的表現。
3.?不同年齡段兒童感染后如何用藥?有哪些注意事項?
答:退燒藥,對于6個月以上的小孩,可以選擇布洛芬、對乙酰氨基酚,擇其一即可。2個月到6個月之間的小孩不適合用布洛芬,可選用對乙酰氨基酚。2個月以內的嬰兒不推薦常規使用退燒藥物,可以采用物理降溫等措施并及時就診。如有發燒、咳嗽等呼吸道感染癥狀,可以服用清熱祛痰的藥物。輕微的咳嗽不推薦常規使用藥物,如有鼻塞、明顯咳嗽等,可以做霧化、洗鼻子,根據孩子的年齡,備一些清熱祛痰的中成藥,但是不主張同時服用兩種及以上。另外,家里可以用加濕器。
4.?孩子感染后可以服用抗菌類藥物嗎?
答:抗菌藥物用于治療細菌性感染,無抗病毒效果,只有在合并細菌感染時才會使用,應在醫生的指導下用藥,家長不要自行決定。
5.?給孩子吃退燒藥,體溫降至正常才算管用嗎?
答:發熱的熱度高低,與疾病的嚴重程度并不絕對相關。服用退燒藥的目的是為了增加舒適度。只要孩子不再難受,家長就不用著急。注意:(1)不建議兩種退燒藥交替使用,更不建議同時服用兩種退燒藥;(2)不能因為孩子不退熱,而不停地給孩子服用退燒藥。
6.?孩子出現什么癥狀需要到醫院就診?
答:最簡單的判斷方法是看孩子的精神狀態,如果孩子雖然有發燒等癥狀,但是精神挺好,退燒后能吃能喝能玩,就沒必要特別緊張,也不需要馬上去醫院就診,可以在家繼續觀察、對癥處理。但是如果出現以下幾種情況,建議去醫院:
(1)發燒持續3天以上沒有好轉跡象,或者即便退了燒,精神依然不好,小嬰兒哭鬧、煩躁、不好安撫,大一點的孩子嗜睡、沒精神、臉色不好,這種情況下,無論體溫高低都要去醫院就診;(2)咳嗽加重,影響到日常生活和睡眠,建議到醫院就診;(3)如果孩子喘息、呼吸增快,甚至呼吸困難,有明顯的聲音嘶啞等,要小心喉炎、喉氣管炎,建議及時就診;(4)一旦孩子出現意識障礙、驚厥,要馬上就診。特別提醒:3個月以下的孩子是特殊人群,包括新生兒和小嬰兒,一旦出現發熱,建議及時就診。
7.?兒童外出就診需要注意什么?
答:(1)1歲以上兒童應正確佩戴大小合適的兒童口罩,注意手部衛生,盡量不要觸碰公共設施,不用手揉眼、鼻、口,正確洗手。(2)盡量不乘坐公共交通,全程佩戴口罩,按預約時間前往醫院就診,減少在醫院候診時間。
8.?兒童出現熱性驚厥怎么辦?
答:(1)保持平臥位。將衣領解開、保持屋內通風,冬天注意別讓冷風直吹孩子,盡量保持呼吸道通暢,使孩子處于放松狀態。(2)將頭偏向一側。避免分泌物誤入呼吸道從而引起窒息,在驚厥時出現口吐白沫的現象,家長要及時清理干凈分泌物。(3)物理降溫。用溫水毛巾擦拭額頭、頸部、手心、腳心等,隨著體溫下降能夠控制癥狀。(4)及時就醫。在家里做簡單處理后,一定要及時撥打120或自行送醫院接受進一步救治。
9.?兒童感染后嘔吐,怎么治療?
答:新冠感染后嘔吐主要采取對癥治療。首先要清淡飲食,避免刺激性食物進一步損傷胃腸道黏膜,不要吃油膩食物加重消化負擔。以稀軟食物為主,可以采取少食多餐的喂養方式。反酸、嘔吐癥狀嚴重時可以口服黏膜保護劑緩解癥狀。如果出現因嚴重嘔吐完全不能進食、嘔血等情況,需要及時到醫院就診。
10.?兒童吃過退燒藥,體溫依然不降或反復發熱怎么辦?
答:急性期(感染后24~48小時)使用退熱藥物,效果不會特別好,不一定能夠讓體溫完全降至正常,而且藥物持續時間一般為4~6小時,持續時間結束后,還會再次發熱。使用退熱劑,主要目的是減輕發熱所導致的不適,并不能讓體溫降至正常,亦不能單純以發熱程度來判斷疾病嚴重程度。如果患兒已經就診,除發熱外精神反應良好,那么需要多飲水、溫水浴、減少衣物、降低環境溫度等方式退熱,間隔4~6小時再次口服退熱藥物。
11.?如何給發熱兒童物理降溫?
答:體溫上升期:寶寶可能手腳冰冷,伴有畏寒、寒戰表現,此時不宜物理降溫,需適當添加衣物,搓熱或者溫水浸泡手腳。體溫持續期:寶寶手腳暖和,渾身發熱,此時可以開始物理降溫,需保持合適的室溫,減少衣物,用溫水擦拭頸項兩側、腋窩、肘窩、腹股溝等處皮膚,泡溫水澡,多喝水。不推薦:乙醇擦身(由皮膚吸收可導致酒精中毒)、冰水灌腸、冰水擦拭(導致寒戰和身體不適)、捂汗(不易散熱,兒童神經系統發育不成熟,容易出現高熱甚至危及生命)。
12.?如何防止新生寶寶感染?
答:新生寶寶應避免到封閉、空氣不流通的公共場所或人群聚集的地方去;減少家中訪客,注意通風和清潔消毒。照護者接觸新生兒時須嚴格手衛生,注意佩戴口罩,避免對新生兒呼氣或親吻寶寶,減少密切接觸傳播及飛沫傳播。
13.?新生寶寶感染后,什么情況下去醫院?
答:由于新生兒感染癥狀不典型,如出現呼吸急促(呼吸次數>60次/分)、拒食或奶量明顯減少、腹瀉、發熱、反應差、皮膚發白、發灰、發紫等表現,需進一步就醫。
重點人群(孕產婦)
1.?孕產婦感染后有哪些癥狀?
答:孕產婦感染新冠病毒后,癥狀和普通人群接近,主要是上呼吸道感染,比如咳嗽、喉嚨痛、打噴嚏、鼻塞、流鼻涕、全身酸痛、發燒,病程一般為5~7天。
2.?孕產婦感染后,會更嚴重嗎?
答:總體看,孕產婦感染率和普通人群接近,癥狀表現也和普通人群接近??傮w而言,與普通人群相比,感染沒有給孕產婦的健康帶來過多影響。
3.?有基礎病的孕產婦,感染后要注意什么?
答:本身有高血壓、糖尿病等基礎病的孕產婦要格外注意,在選擇治療新冠藥物時,一定要先咨詢醫生或藥師,告知之前長期服用的藥物,避免出現藥物之間的相互作用,或對基礎疾病有影響。此外,孕產婦要加強自身防護,出門務必戴口罩,去醫院就診一定要戴N95口罩。如果孕媽媽有明顯病情加重跡象,例如呼吸困難、基礎病加重,或者胎動異常、腹痛、陰道出血等,不要猶豫,一定要及時到醫院就診。
4.?孕婦感染后出現什么癥狀需立刻就醫?
答:出現下列情況之一,建議及時去醫院就診:(1)持續超過39°C的高熱,退熱治療效果不佳;(2)感覺有明顯呼吸困難,或者呼吸次數增多;(3)嚴重的胸痛或者出現咳血情況;(4)嚴重的疲倦不適,不愿意理人;(5)出現煩躁、暈厥或者意識模糊;(6)自我感覺情況非常嚴重時;(7)出現產科相關急癥的情況:規律或接近規律的有痛性宮縮;感覺不到胎動,胎動減少或異常頻繁,胎動方式改變;頭痛不適,血壓升高,視物有模糊的情況;陰道出血;陰道有羊水流出。
5.?孕婦感染后,還能按時產檢嗎?
答:所有助產機構都可以接診已感染的孕婦。請遵守已預約產檢醫院的相關規定,有序產檢。為了避免去醫院增加交叉感染并緩解醫院接診壓力,非必要產檢項目建議延后,而對于個別重要的產檢項目必須在相應孕周范圍內完成的,可以提前網上預約掛號。
6.?孕婦去醫院產檢,如何準備和做好防護?
答:和醫生溝通調整產前檢查方案,有條件者可以實施遠程醫療,減少面診次數,預先安排就診時間,避免過多等待;避免乘坐公共交通工具,可以選擇出租車或者網約車,最好自駕;盡量減少醫院停留時間,可以由陪同家屬排隊,在人少且通風好的位置等待;出門到醫院,建議全程佩戴N95口罩或醫用口罩。隨時攜帶免洗洗手液或消毒濕巾,在不便于洗手的時候,保持手部衛生。避免用手觸碰眼睛、鼻子和嘴。產檢完回家后,妥善處理口罩,及時更換衣物,洗手洗臉。在醫院和路上,和其他人盡可能保持1米以上距離。
7.?如果孕婦感染了,該怎么辦?
答:輕癥者可以居家隔離,只需要對癥處理,多飲水,注意休息,發燒時可采取物理降溫,包括溫水擦浴等。如果降溫效果不明顯,尤其體溫升高達到38.5°C及以上,可以服用對乙酰氨基酚等降溫退燒藥物降溫,也可以適當服用中成藥退熱。孕婦居家時需要注意與家人相對隔離,包括使用單獨臥室,盡量在單獨房間內活動,與家人接觸時,孕婦及家人均建議佩戴口罩(N95更好),單獨進餐。
8.?孕產婦感染,會影響孩子嗎?
答:孕產婦感染新冠或者曾經感染過新冠,一般不會通過分娩傳給胎兒。哺乳期母親如感染,在做好個人防護的基礎上可繼續母乳喂養嬰兒。如產婦出現發燒等癥狀,建議暫停哺乳,可以把母乳吸出來,使用奶瓶喂。
9.?感染新冠病毒是否影響備孕?
答:如果是自然受孕,不影響備孕。如果是做試管嬰兒,建議轉陰后完善相關檢查評估后再備孕。而且,最新研究發現,新冠疫苗接種后60天內的新鮮胚胎妊娠率低,建議接種后2個月再進行試管嬰兒治療。
10.?如果在新冠感染期臨產了,有什么注意事項?
答:請提前了解清楚醫院相關要求,盡量滿足隨時急診入院的條件。如果一旦出現臨產或先兆臨產情況,請隨時聯系120急救車或乘私家車趕到醫院。如果沒有其他的剖宮產指征,對于新冠病毒感染的孕婦進行陰道分娩是安全的。
11.?產后感染新冠,可以和新生兒母嬰同室和母乳喂養嗎?
答:新冠病毒不會通過乳汁分泌傳播。對于輕癥和無癥狀的感染產婦,若希望母乳喂養,產婦應佩戴N95口罩,做好手消毒,無論是親喂或使用奶具,母親的口、鼻都應避免與孩子的口、鼻過于接近。若有發熱,咳嗽劇烈,可吸出乳汁,改用消毒后的奶具喂養,或采取人工喂養替代。感染期的產婦分娩新生兒后,希望母嬰同室是可以的,但不建議在哺乳之外長時間密切接觸,一般建議保持2米以上間隔??墒褂梦锢砥琳?,如布簾或屏風、家具等以盡量減少病毒傳播。產婦應該佩戴口罩,并嚴格遵守手衛生。另外,不建議給新生兒戴口罩或采用塑料面屏等面部遮擋。
12.?感染后是否要選擇剖宮產?
答:無論是否感染新冠,分娩方式的選擇都是由產科指征決定的,需要由醫生進行綜合評估。單純的新冠陽性,沒有自然分娩禁忌(如心臟功能、肺功能異常等),能夠耐受自然分娩過程的孕婦,可以選擇自然分娩。
核酸·抗原檢測
1.?核酸檢測時,應該注意什么?
答:個人要規范戴好口罩、不聚集,保持一米以上距離。要一字形排隊,不要回字形排隊。要等前面的人走后,采樣員完成手部消毒以后再上前。不應觸碰采樣臺上的任何物品,采樣后還要盡快戴好口罩,迅速離開。
2.?如何進行抗原檢測?(視頻)
請截圖掃描二維碼觀看或復制鏈接觀看:http://app.people.cn/h5/detail/normal/5048406875210752
3.?如何判讀抗原檢測結果?
答:陽性結果是在C和T處均顯示紅色或紫色的條帶,陰性結果是在C處顯示出紅色或紫色條帶,而在T處沒有顯示條帶。C處未顯出紅色或紫色條帶,無論T處是否顯示條帶,屬于無效結果,需要重新采樣進行檢測。
分享讓更多人看到
- 評論
- 關注