干貨!“陽”了如何用藥,這些注意事項要知道

當前,各地在科學精準防控上持續用力,推動新十條優化措施落地見效。結合疫情形勢變化和陽性感染者關心的問題,人民網·人民好醫生客戶端在《個人防疫手冊(第二版)》基礎上,優化形成《個人防疫手冊(第三版)》,專注于“‘陽’了怎么辦”這一熱點問題,集納權威觀點和科學內容,設有用藥篇、老年人篇、兒童篇、孕產婦篇、基礎知識篇等五個部分,此版本更加突出內容的針對性、實用性,供大家參考使用。
防控疫情,健康生活,我們期待這本小小的手冊,能給您和家人帶來一些幫助。
用藥篇
1.“陽”了沒有癥狀,需要吃藥嗎?
答:沒有癥狀不要吃藥。退熱藥、感冒藥、止咳藥、化痰藥都不能預防疾病,只能緩解癥狀。在沒有癥狀時,切不可盲目服藥。雖然很多藥品都是非處方藥(OTC),但不當使用也會出現副作用,容易造成肝腎功能損傷。具體用藥建議,請務必按藥品說明書服用或咨詢醫生。
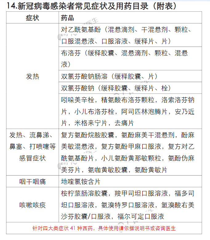
2.?“陽”了居家期間,如何做到對癥治療?(附圖表)
答:(1)無癥狀感染者無需藥物治療。(2)如出現發熱、咳嗽等癥狀,可對癥處置或口服藥治療。(3)服藥時,需按藥品說明書服用,避免盲目使用抗菌藥物。(4)如患有基礎疾病,在病情穩定時,無需改變正在使用的基礎疾病治療藥物劑量。(5)有需要時也可聯系基層醫療衛生機構醫務人員或通過互聯網醫療形式咨詢。
3.用藥有哪些注意事項?
答:一是沒有癥狀不要吃藥。不當使用會出現副作用,容易造成肝腎功能損傷。二是退燒藥與復方感冒藥不要一起吃。三是不要隨意使用消炎藥。四是嬰兒、孕婦、老年人等特殊人群要謹慎用藥。吃退燒藥一定要認真閱讀說明書或咨詢醫生。
4.感染后,能吃消炎藥嗎?
答:新冠肺炎是病毒性感染,所謂的消炎藥其實是針對細菌感染的?,F有研究證據顯示,新冠合并細菌感染的比例非常低,不要盲目用消炎藥。
5.如何科學服用西藥退燒藥?
答:西藥退燒藥選用一種即可。高熱癥狀明顯,渾身酸痛、頭痛劇烈時可以用些解熱鎮痛藥,即退燒藥,比如布洛芬或對乙酰氨基酚,盡量不要疊加使用。而且要注意每日服用劑量不要超標,否則對肝臟會有損傷。比如,對乙酰氨基酚或布洛芬一天內不要使用超過4次。使用布洛芬退燒時,應注意每次間隔6小時,一天用藥不超過4次。使用對乙酰氨基酚退燒,若持續發熱或疼痛,每4—6小時可重復使用1次,一天用藥不超過4次。
6.連花清瘟和布洛芬能同時吃嗎?
答:連花清瘟和解熱鎮痛藥布洛芬、對乙酰氨基酚,其藥物成分沒有沖突,但服用藥物越多,腸胃不適等風險越大。出現體溫升高、頭痛、肌肉酸痛等嚴重的情況,按需服用解熱鎮痛藥布洛芬、對乙酰氨基酚。連花清瘟更多是起到輔助作用,幫助緩解全身不適的癥狀,一日三次。所以,兩種藥物服用時間錯開兩個小時,就不存在疊加的問題。
常說避免藥物的疊加,主要是指一些復方的感冒藥,甚至一些中成藥的復方藥里面有對乙酰氨基酚,如果服用此類復方感冒藥,再服用對乙酰氨基酚,就會導致用藥過量,甚至有人把兩種復方感冒藥一起吃,也會導致很多重復的成分過量,這是比較危險的。
7.退燒藥何時吃合適?多吃退燒藥能退得快?
答:體溫在37.5—38.5°C之間時,優選物理降溫,當體溫升至38.5°C以上可以使用退燒藥。對于一些有基礎疾病的老年人或癥狀較重但體溫未升至38.5°C的發熱患者,如果出現精神萎靡或合并其他系統癥狀,也可謹慎服用退燒藥。退燒藥使用一般不應超過3天,若癥狀仍未緩解,建議醫院就診。
退燒藥并不是吃得越多、恢復得越快,如果超量服用或疊加多種退燒藥,肝臟或其他臟器可能會受到損害,因此一定要仔細閱讀藥品說明書或咨詢醫師、藥師后服用。肝、腎功能不全和胃腸道疾病患者用藥,需咨詢醫師或藥師。
8.幾種中成藥一起吃,會不會效果更好?
答:中藥感冒藥盡量只選一種,“小量頻服”。連花清瘟、清開靈、藍芩口服液等中成藥選擇一種即可,沒必要兩三種一起服用,因為它們都含有清熱解毒類的苦寒藥,疊加使用易傷脾胃,引邪深入。另外,在服法上應“小量頻服”,增加服用頻率而不是增加劑量與種類。
9.出現咽干、咳嗽等,什么藥可以緩解?
答:如果出現咳嗽癥狀,建議使用復方鮮竹瀝液、宣肺敗毒顆粒、急支糖漿等;如果出現痰多、咳痰費力癥狀,建議使用復方甘草片、乙酰半胱氨酸顆粒等;如果咽痛、咽干癥狀明顯,建議使用華素片、西瓜霜含片等。
10.出現鼻塞影響睡眠,什么藥可以緩解?
答:如果鼻塞流涕癥狀明顯,建議使用撲爾敏、氯雷他定、西替利嗪或布地奈德噴鼻。
11.基礎病人群感染后,如何服藥?
答:新冠病毒感染可能導致慢性病、基礎疾病病情加重,患有基礎疾病的人一定要規律用藥,控制好病情。
12.如何對癥選擇中藥?
答:臨床表現以高熱、乏力、便秘為主時,可以使用防風通圣顆粒等;出現發熱、咽痛、乏力為主的癥狀時,可以使用抗病毒顆粒、雙清合劑等;如果咽痛明顯,可以使用藍芩顆粒等。在疾病的恢復期,部分患者仍有氣短乏力、汗多惡風時,可以使用芪參補氣膠囊等;如有氣短、胸悶、咳嗽、腰膝酸軟時,推薦使用百令膠囊等;如有干咳、少痰或痰黏、氣短時,可以使用潤肺膏等緩解癥狀。
13.新冠癥狀消失但抗原陽性,還需要吃藥么?
答:如果已經癥狀減輕或者已經在康復期了,這時候可以不再服用藥物了,不需要鞏固療效。服用中藥也是一樣的,不需要鞏固治療。
分享讓更多人看到
- 評論
- 關注